测量泄漏电流的原理和测量绝缘电阻的原理本质上是完全相同的,而且能检出缺陷的性质也大致相同。但由于泄漏电流测量中所用的电源一般均由高压试验变压器或串联谐振耐压装置供给,并用微安表直接读取泄漏电流。它与绝缘电阻测量相比有特点:
(1)试验电压高,并且可随意调节,容易使绝缘本身的弱点暴露出来。因为绝缘中的某些缺陷或弱点,只有在较高的电场强度下才能暴露出来。
(2)泄漏电流可由微安表随时监视,灵敏度高,测量重复性也较好。
(3)根据泄漏电流测量值可以换算出绝缘电阻值,而用ZC-430A绝缘电阻测试仪测出的绝缘电阻值则不可换算出泄漏电流值。
(4)可以用i=f(u)或i=f(t)的关系曲线并测量吸收比来判断绝缘缺陷。泄漏电流与加压时间的关系曲线如图1-1所示。在直流电压作用下,当绝缘受潮或有缺陷时,电流随加压时间下降得比较慢,最终达到的稳态值也较大,即绝缘电阻较小。

对于良好的绝缘,其泄漏电流与外加电压的关系曲线应为一直线。但实际上的泄漏电流与外加电压的关系曲线仅在一定的电压范围内才是近似直线,如图1-2中的OA段。若超过此范围后,离子活动加剧,此时电流的增加要比电压增加快得多,如AB段,到B点后,如果电压继续再增加,则电流将急剧增长,产生更多的损耗,以致绝缘被破坏,发生击穿。在预防性试验中,测量泄漏电流时所加的电压大都在A点以下。

将直流电压加到绝缘上时,其泄漏电流是不衰减的,在加压到一定时间后,微安表的读数就等于泄漏电流值。绝缘良好时,泄漏电流和电压的关系几乎呈一直线,且上升较小;绝缘受潮时,泄漏电流则上升较大;当绝缘有贯通性缺陷时,泄漏电流将猛增,和电压的关系就不是直线了。通过泄漏电流和电压之间变化的关系曲线就可以对绝缘状态进行分析判断。

由于接往被测设备的高压导线是暴露在空气中的,当其表面场强高于约20kV/cm时,沿导线表面的空气发生电离,对地有一定的泄漏电流,这一部分电流会流过微安表,因而影响测量结果的准确度。
一般都把微安表固定在ZC-501A试验变压器的上端,这时就必须用屏蔽线作为引线,用金属外壳把微安表屏蔽起来。电晕虽然还照样发生,但只在屏蔽线的外层上产生电晕电流,而这一电流就不会流过微安表,防止了高压导线电晕放电对测量结果的影响。
根据电晕的原理,采取用粗而短的导线,并且增加导线对地距离,避免导线有毛刺等措施,可减小电晕对测量结果的影响。

反映绝缘内部情况的是体积泄露电流。但是在实际测量中,表面泄露电流往往大于体积泄漏电流,这给分析、判断被试设备的绝缘状态带来了困难,因而必须消除表面泄漏电流对真实测量结果的影响。
消除的办法是使被试设备表面干燥、清洁、且高压端导线与接地端要保持足够的距离;另一种是采用屏蔽环将表面泄漏电流直接短接,使之不流过微安表。
温度对泄漏电流测量结果有显著影响。温度升高,泄漏电流增大。
测量最好在被试设备温度为30~80℃时进行。因为在这样的温度范围内,泄漏电流的变化较为显著,而在低温时变化小,故应在停止运行后的热状态下进行测量,或在冷却过程中对几种不同温度下的泄漏电流进行测量,便于比较。
在进行泄漏电流测量时,如果供给整流设备的交流低压不是正弦波,则对测量结果有影响。影响电压波形的主要是三次谐波。
在泄漏电流测量中,调压器对波形的影响也是很多的。实践证明,自耦变压器畸变小,损耗也小,故应尽量选用自耦变压器调压。另外,在选择电源时,最好用线电压而不用相电压,因相电压的波形易畸变。
如果电压是直接在高压直流侧测量的,则上述影响可以消除。
对于电缆、电容器等设备来说,由于设备的吸收现象很强,这是的泄漏电流要经过很长的时间才能读到,而在测量时,又不可能等很长的时间,大都是读取加压后1min或2min时的电流值,这一电流显然还包含着被试设备的吸收电流,而这一部分吸收电流是和加压速度有关的。如果电压是逐渐加上的,则在加压的过程中,就已有吸收过程,读得的电流值就较小,如果电压是很快加上的,或者是一下子加上的,则在加压的过程中就没有完成吸收的过程,而在同一时间下读得的电流就会大一些,对于电容大的设备就是如此,而对电容量很小的设备,因为他们没有什么吸收过程,则加压速度所产生的影响就不大了。
在测量接线中,微安表接的位置不同,测得的泄漏电流数值也不同,因而对测量结果有很大影响。主要是受杂散电流影响最大。
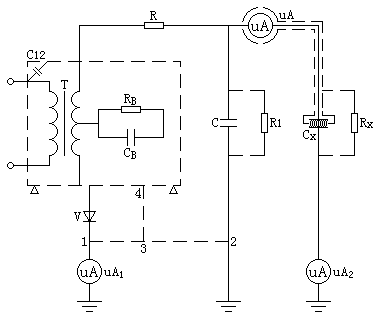
①接于试验变压器一次绕组尾部,即uA1位置。这种接线的微安表处于低电位,具有读数安全、切换量程方便的优点。缺点是高压导线等对地的杂散电流均通过微安表,测量结果误差较大。
可选用绝缘较好的试验变压器,试验变压器一次侧对地及一、二次侧之间杂散电流的影响就可以大大减小。另外,还可将高压进线用多层塑料管套上,被试设备的裸露部分用塑料、橡皮之类绝缘物覆盖上,能提高测量的准确度。
②微安表接在试品高压端,即uA位置。这种接线的优点是测出的泄漏电流准确,排除了部分杂散电流的影响,接线简单。缺点是微安表处于高电位,必须有良好的绝缘屏蔽;微安表位置距试验人员较远,读数不便,更换量程不易。在被试品接地端无法断开时常采用这种接线。
③微安级电流表接在试品低压端,即uA2位置。
当被试品的接地端能与地断开并有绝缘时,采用这种接线。微安表处于被试设备低电位端。此位置处除受表面泄漏的影响外,不受杂散电流的影响。读数、切换量程方便,屏蔽容易。

上述3种方法,有人在同1台定子绕组上进行了测量比较,其试验数据(uA)如下:
| ① |
0.5UN 3.15kV |
1.0UN 6.3kV |
1.5UN 9.45kV |
2.0UN 12.6kV |
2.5UN 15.75kV |
| A | 2 | 2.5 | 4 | 5 | 6 |
| B | 2 | 3 | 4 | 6 | 7 |
| C | 2 | 3 | 4 | 4.5 | 5.5 |
| ② |
0.5UN 3.15kV |
1.0UN 6.3kV |
1.5UN 9.45kV |
2.0UN 12.6kV |
2.5UN 15.75kV |
| A | 0.5 | 0.5 | 1 | 1.5 | 1.5 |
| B | 0.5 | 0.5 | 1.5 | 2 | 2 |
| C | 0.5 | 0.5 | 1 | 1.5 | 2 |
| ③ |
0.5UN 3.15kV |
1.0UN 6.3kV |
1.5UN 9.45kV |
2.0UN 12.6kV |
2.5UN 15.75kV |
| A | 0.5 | 0.5 | 1 | 1.5 | 1.5 |
| B | 0.5 | 0.5 | 1 | 1.5 | 2 |
| C | 0.5 | 0.5 | 1 | 1.5 | 2 |
第1种方法所测数据明显偏大,第2、第3种方法在屏蔽良好的情况下数据基本相同。如采用第1种接线方法,应采取措施消除杂散电流。
①不同极性试验电压下油纸绝缘电气设备的泄漏电流测量值不同。
电缆或变压器的绝缘受潮通常是从外皮或外壳附近开始的。根据电渗现象,电缆或变压器的绝缘中的水分在电场作用下带正电,当电缆心或变压器绕组加正极性电压时,绝缘中的水分被其排斥而渗向外皮或外壳,使绝缘中水分含量相对减小,从而导致泄漏电流减少;当电缆心或变压器绕组加负极性电压时,绝缘中的水分会被其吸引而渗过绝缘向电缆心或变压器绕组移动,使其绝缘中高场强区的水分相对增加,导致泄漏电流增大。
试验电压的极性对新的电缆和变压器的测量结果无影响。因为新电缆和变压器绝缘基本没有受潮,所含水分甚微。
试验电压的极性对旧的电缆和变压器的测量结果有明显的影响。
②试验电压极性效应对引线电晕电流的影响
在不均匀、不对称电场中,外加电压极性不同,其放电过程及放电电压不同的现象,称为极性效应。
在进行直流泄漏电流试验时,其高压引线对地构成的电场可等效为棒—板电场,当试验电压为负极性时,电晕起始电压较低,此时对电晕电流影响较大。从这个角度而言,测量泄漏电流较小的设备(如少油断路器等)时,宜采用正极性试验电压。
①按接线图接好线,并由专人认真检查接线和仪器设备,当确认无误后,方可通电及升压。
②在升压过程中,应密切监视被试设备、实验回路及有关表记。微安表的读数应在升压过程中,按规定分阶段进行,且需要有一定的停留时间,以避开吸收电流。
③在测量过程中,若有击穿、闪络等异常现象发生,应马上降压,以断开电源,并查明原因,详细记录,待妥善处理后,再继续测量。
④实验完毕、降压、断开电源后,均应对被试设备进行充分放电。
放电前先将微安表短接,并先通过有高阻值电阻的放电棒放电,然后直接接地,否则会将微安表烧坏,例如在图1-6中,无论在哪个位置放电,都会有电流流过微安表,即使微安表短接,也发生由于冲击而烧表现象,因此必须严格执行通过高电阻放电的办法,而且还应注意放电位置。对电缆、变压器、发电机的放电时间,可以其容量大小由1min增至3min,电力电容器可长至5min,除此之外,还应注意附近设备有无感应静电电压的可能,必要时也应放电或预先短接。
⑤若是三相设备,同理应进行其它两项测量。
⑥按照规定的要求进行详细记录。
在电力系统交接和预防性实验中,测量泄漏电流时,常遇到的主要异常情况如下。
①指针来回摆动。
这可能是由于电源波动、整流后直流电压的脉动系数比较大以及试验回路和被试设备有充放电过程所致。若摆动不大,又不十分影响读数,则可取其平均值;若摆动很大,影响读数,则可增大主回路和保护回路中的滤波电容的电容量。必要时可改变滤波方式。
②指针周期性摆动。
这可能是由于回路存在的反充电所致,或者是被试设备绝缘不良产生周期性放电造成的。
③指针突然冲击。
若向小冲击,可能是电源回路引起的;若向大冲击,可能是试验回路或被试设备出现闪络或产生间歇性放电引起的。
④指针指示数值随测量时间而发生变化。
若逐渐下降,则可能是由于充电电流减小或被试设备表面绝缘电阻上升所致;若逐渐上升,往往是被试设备绝缘老化引起的。
遇到③、④两种情况时,一般应立即降低电压,停止测量,否则可能导致被试设备击穿。
⑤测压用微安表不规则摆动。这可能是由于测压电阻断线或接触不良所致。
⑥指针反指。这可能是由于被试设备经测压电阻放电所致。
⑦接好线后,未加压时,微安表有指示。这可能是外界干扰太强或地电位抬高引起的。
①泄漏电流过大。这可能是由于测量回路中各设备的绝缘状况不佳或屏蔽不好所致,遇到这种情况时,应首先对实验设备和屏蔽进行认真检查,例如电缆电流偏大应先检查屏蔽。若确认无上述问题,则说明被试设备绝缘不良。
②泄漏电流过小。这可能是由于线路接错,微安表保护部分分流或有断脱现象所致。
③当采用微安表在低压侧读数,且用差值法消除误差时,可能会出现负值。这可能是由于高压线过长、空载时电晕电流大所致。因此高压引线应当尽量粗、短、无毛刺。
在泄漏电流测量中,有时发生硅堆击穿现象,这是由于硅堆选择不当、均压不良或质量不佳所致。为防止硅堆击穿,首先应正确选择硅堆,使硅堆不致在反向电压下击穿;其次应采用并联电阻的方法对硅堆串进行均压,若每个硅堆工作电压为5kV时,每个并联电阻常取为2。
对某一电气设备进行泄漏电流测量后,应对测量结果进行认真、全面地分析,以判断设备的绝缘状况,做出结论是合格或不合格。对泄漏电流测量结果进行分析、判断可从下述几方面着手。
泄漏电流的规定值就是其允许的标准,它是在生产实践中根据积累多年的经验制订出来的,一般能说明绝缘状况。对于一定的设备,具有一定的规定标准。这是最简便的判断方法。
在分析泄漏电流测量结果时,还常采用不对称系数(即三相之中的最大值和最小值的比)进行分析、判断。一般说来不对称系数不大于2。
在试验电压下,泄漏电流与电压的关系曲线是一近似直线,那就说明绝缘没有严重缺陷,如果是曲线,而且形状陡峭,则说明绝缘有缺陷。
如果试验时天气比较潮湿,绝缘支架受潮、试验回路有尖端毛刺,等尖端放电现象存在,则不加被试品就有较大的空载泄漏电流存在,对试验结果会造成较大的影响,有些人会用先测一下空载电流,然后再加上被试品测出负载试验泄漏电流,用负载试验泄漏电流减去空载泄漏电流的办法进行校正,实际上这是不科学的,因为带上被试品后会改变电位分布,有时会出负载试验泄漏电流小于空载泄漏电流的现象。
正确的做法是,先不带负载,加压到额定值,看空载泄漏电流在什么水平,如果较小可以忽略不计,如果较大,则应排除造成空载泄漏电流较大的原因,如清擦或烘干绝缘支架,改变微安表的位置,清除试验回路的尖端毛刺,直到空载泄漏电流合格为止。